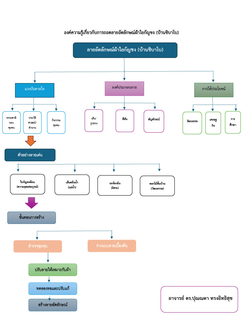
เผยแพร่องค์ความรู้เกี่ยวกับการถอดลายอัตลักษณ์ผ้าใยกัญชง (บ้านชิบาโบ)

มหาวิทยาลัยราชภัฏกำแพงเพชร แม่สอด. (2568). เผยแพร่องค์ความรู้เกี่ยวกับการถอดลายอัตลักษณ์ผ้าใยกัญชง (บ้านชิบาโบ). สืบค้น 20 เมษายน 2569, จาก https://ms.kpru.ac.th/?lang=TH&page_id=151
ข้อมูลอื่น ๆ
โปรแกรมวิชาการบัญชี มหาวิทยาลัยราชภัฏกำแพงเพชร แม่สอด จัดกิจกรรมทำนุบำรุงศิลปวัฒนธรรม สืบสานประเพณีสงกรานต์
เผยแพร่เมื่อ 10 เมษายน 2569
โครงการเยาวชนคนชาติพันธุ์ สร้างสรรค์ปันสุข ลดภัยเสี่ยง โครงการย่อยหยุดสีหวานก่อนชีวิตขม
เผยแพร่เมื่อ 8 เมษายน 2569
โครงการเยาวชนคนชาติพันธุ์ สร้างสรรค์ปันสุข ลดภัยเสี่ยง โครงการย่อยเปิดใจ ไม่ปิดตัว
เผยแพร่เมื่อ 5 เมษายน 2569
